


我国燃料电池基础设施建设进入加速期,为燃料电池汽车商业化做好充分准备。加氢基础设施是燃料电池发展的重要保障,氢气的低成本输运也是需要重点攻克的难题,适合燃料电池汽车的高纯度氢气来源也是重要问题。
本文将主要介绍燃料电池的必要材料氢气的制取过程,并分析对比不同方法之间的优劣性。
思考的问题:
1、工业制氢的方法有哪些,他们的原理分别是什么?
2、每种方法各自的优缺点是什么?最优适应情形是如何的?
重要结论
工业制氢包括很多种方法,但都存在着各自的优势和局限性。综合目前工业制氢方式的优劣势及成本考虑,如果用氢装置附近有丰富的焦炉气资源,焦炉气制氢技术是首选的工艺技术方案。我国目前燃料电池车用氢气的实践,焦炉气制氢技术同样是首选。但焦炉气制氢严重收到焦炉气资源的限制。在未来能源结构调整中,焦炉气产量下降,氢气需求猛增,届时焦炉气制氢将难以继续使用。因此,目前工业制氢尚无最佳方案,仍然有待研发。
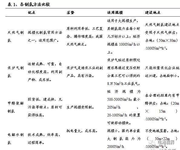
1、工业制氢方法众多
氢气不仅是重要的工业原料和还原剂,也是燃料电池的必要燃料。随着燃料电池的推广和普及,燃料电池汽车进入成熟市场,氢的消耗量也会以惊人的速度增加。

目前工业制氢主要有几种方法:
一是采用化石燃料制取氢气;
二是从化工副产物中提取氢气;
三是采用采用来自生物的甲醇甲烷制取氢气,
四是利用太阳能、风能等自然能量进行水的电解。
1.1 化石燃料制氢
化石燃料制氢是传统的制氢方法,也是制氢的老工艺,但仍然离不开对化石燃料的依赖,并且会排出二氧化碳等温室气体,导致燃料电池环保价值降低。一般用于制氢的化石燃料是天然气。天然气制氢的过程是:在一定的压力和一定的高温及催化剂作用下,天然气中烷烃和水蒸汽发生化学反应。转化气经过沸锅换热、进人变换炉使C0变换成H2和CO2。再经过换热、冷凝、汽水分离,通过程序控制将气体依序通过装有3种特定吸附剂的吸附塔,由变压吸附(PSA)升压吸附N2、CO、CH4、CO2,提取产品氢气。

1.2 工业副产物制氢
焦炉气制氢技术是采用变压吸附的工艺,从炼焦行业副产的焦炉气中提取纯氢。其基本原理是利用固体吸附剂对气体的吸附具有选择性,以及气体在吸附剂上的吸附量随其分压的降低而减少的特性,实现气体混合物的分离和吸附剂的再生,达到提纯制氢的目的。
1.3 生物原料制氢
甲醇裂解制氢的工艺过程是甲醇和除盐水按一定的配比混合,加热至270℃左右的混合物蒸汽,在催化剂(Cu-Zn-Al)或者(Cu-Zn-Cr)的作用下,发生催化裂解和转化反应。

1.4 电解水制氢
氢气还能够通过传统的电解水法获得,但这种方法由于能耗过高,除已建成装置外,已少有新建装置。
2. 各方法优缺点各异,满足不同需求
有上述各方法可知,在工业上目前已经有多种制氢的途径。但是,目前看来,这些方法都存在着各自的优势和局限性。
天然气制氢和焦炉气制氢均适用于大规模制氢,但也均受限于原料的供应,并且具有污染性。在环保方面,焦炉气制氢利用的虽然是炼焦的副产物,但无法去除其中的污染物,而天然气制氢依然需要化石燃料作为原料。相比之下,甲醇裂解制氢具有投资低、建成快、无污染等特点,并且甲醇作为原料可以更为灵活,但甲醇裂解制氢难以进行大规模的制氢。
考虑到燃料电池一旦成为未来能源的主力,对氢产能的要求会与日俱增。因此,天然气和焦炉气制氢难以摆脱对化石原料的依赖,而甲醇制氢的规模很可能难以应付增长的需求。

从经济性上看,制氢的成本很大程度上取决于原料的成本,随原料价格的波动非常明显。就目前的原料价格水平看,焦炉气制氢和天然气制氢成本更低。非民用天然气价格目前正在逐步市场化,2015年11月18日,国家发改委宣布降低非居民用天然气门站价格,每立方米下调0.7元。
目前非民用天然气价格大约在2.7至3.0元/m3,制氢成本大约在1.5-1.7元/km3。而焦炉气是焦化企业炼焦过程中产生的副产品,原先都是在作为燃料燃烧后高空排放,现在用于化工原料时价格一般均低于0.4元/m3,因此焦炉气制氢成本可以低于1.39元/km3,较天然气制氢成本更低。2016年6月,甲醇的平均价格为1860元/t,因此制氢成本将超过1.37元/km3。由于甲醇价格波动高,其经济性较天然气制氢没有绝对优势。就目前各种原料的价格来看,焦炉气制氢的经济性较为显著。

综合目前工业制氢方式的优劣势及成本考虑,如果用氢装置附近有丰富的焦炉气资源,焦炉气制氢技术是首选的工艺技术方案。考虑到制氢规模的要求,天然气制氢技术在能够取得天然气资源的情况下也是优选的方案。甲醇裂解制氢的成本波动性大,制氢规模小,但装置成本低,因此适用于间断性、补充性的氢气制造。
从我国目前燃料电池车用氢气的实践看,焦炉气制氢同样是首选。同济大学等承担的“863”电动汽车重大专项燃料电池轿车项目中采用的燃料氢气全部由焦炉气纯化而成。
但焦炉气制氢严重收到焦炉气资源的限制。在未来能源结构调整中,焦炉气产量下降,氢气需求猛增,届时焦炉气制氢将难以继续使用。因此,目前工业制氢尚无最佳方案,仍然有待研发。
3、总结
综合目前情况来看,制氢方式中成本较低,相对成熟的技术是煤焦炉制氢。但是随着技术推进,新能源发电的进一步推广,电解水制氢将是未来成本更低的技术。
燃料电池系列科普报告----储运
我国燃料电池基础设施建设进入加速期,为燃料电池汽车商业化做好充分准备。加氢基础设施是燃料电池发展的重要保障,氢气的低成本输运也是需要重点攻克的难题,适合燃料电池汽车的高纯度氢气来源也是重要问题。
此前的系列科普中,已经介绍了氢气的制取。在本文中,将会为大家介绍氢气制成后的储运问题,其中包括管道运输与专用车辆运输两个部分,并介绍我国加氢站的发展状况。
思考的问题:
1、氢气制成后,主要的储运方式有哪些?