


1现阶段我国天然气市场矛盾突出
天然气具有燃烧效率高、二氧化碳排放量低的特点,是一种公认的清洁能源,更是理想的城市气源,提升天然气在一次能源中的占比已成为业内共识。随着世界各国对环境的重视,天然气在各类能源消费中的比例也在逐年递增。然而BP最新发布的《2018世界能源展望》显示,2017年中国天然气消费量占一次能源消费的比重仅为6.6%,远低于世界平均水平23.4%,相较美国、英国等发达国家更是相去甚远。(2018年天然气占一次能源消费7.6%,2020年目标10%。—能源情报注)
2016年我国天然气消费量为2058亿方,同比增长6.5%,尽管较2015年仅为3.4%的增速略有提升,但仍未能恢复到两位数的增长速度。与2003年至2013年平均增速高达17.4%的黄金十年更是不可同日而语。详见图1。(2018年中国天然气消费量2806亿立方米,同比增长超过18%,延续了2017年的高速增长,被认为是新的黄金时代开启。—能源情报注)

面对天然气消费增速不足的状况,发改委在2016年底出台的《天然气发展“十三五”规划》中明确,要将我国天然气在一次能源消费比重提高到8.3%~10%,天然气消费量达到3600亿方。所以,从2017—2020这四年间我国天然气消费量需保持14.7%左右的增速方可达此要求。
1.2“煤改气”急功近利,或揠苗助长
为促进天然气消费量增长、同时推动大气污染治理,“煤改气”工程作为城镇燃气的改革方向,北京、天津两直辖市,河北、山西、山东、河南26城市(简称2+26城市)列为北方地区冬季清洁取暖规划首批实施范围。效果的确立竿见影:一方面,2017年天然气消费量2373亿方,同比增长15.3%,时隔3年增速重回两位数;另一方面,2017年10月至2018年3月,“2+26”城市PM2.5平均浓度为78微克/立方米(μg/m3),同比下降25.0%,重污染天数为453天,同比下降55.4%,均大幅超额完成改善目标。
然而,“煤改气”也带来了十分严重的后果。2017年11月28日零时起,河北省发改委启动天然气需求侧管理机制,全省进入Ⅱ级预警状态,这意味着河北省天然气供需缺口已达10%以上,对正常的生产生活已经产生较大影响。
为应对此次突如其来的情况,在仅持续了半年的无煤发电后,北京又重启华能燃煤发电机组,减少北京市天然气用量,缓解华北的确天然气紧张局势,保证北京市正常的生产生活。12月16日,广东省管网在广州从化鳌头首站开启天然气反输通道,将来自中海油的南海海气和珠海LNG资源反输到中石油西气东输二线,由省级管网向国家主干管网反输天然气在我国天然气历史上实属首次,可见此次“气荒”对我国影响力度之大、范围之广。
1.3造成“气荒”的多重因素
1.3.1天然气需求不断上涨
2017年是我国能源加速转型的一年,从我国能源一次消费结构来看,由于各省加速淘汰燃煤小锅炉,我国实现工业用气1149亿立方米,同比增长18.09%。此外,居民用气更是改革的重中之重,居民采暖“煤改气”的推进驱动居民用气实现用气量463亿立方米,同比增长21.98%。相比煤炭,天然气是能源中的“细粮”,随着中国人民越来越注重环境保护,以及在美国退出《巴黎协定》后,中国领导人多次在世界舞台上表示将认真履行《巴黎协定》,体现中国担当,做出2030年单位GDP二氧化碳排放比2005年下降60%~65%的承诺,天然气需求的暴涨已是大势所趋。然而,我国天然气的供给侧却没有做好与需求侧相匹配的改革。
1.3.2我国天然气供给对外依存度过高
2017年我国天然气进口量926亿方,同比增长24.4%,高于2017年的18.7%,对外依存度进一步提升,年末该比例升至38.4%。但其中管道气进口427亿方,同比增长10.9%,较2016年降低12%,这主要受一直运营良好的我国最大海外天然气进口通道———中亚天然气管道在2017年末供暖季时供应量减少影响所致。根据往年情况,我国供暖季的天然气消耗量为7亿立方米/日,2017年底中亚天然气管道的供给减少达到3000~4000万立方米/日,这给向来十分依赖天然气进口的我国冬季保供蒙上不小的阴影。
1.3.3LNG价格居高不下,保供贸易入不敷出
作为我国天然气的另一大重要来源,进口LNG虽然可以保证气量的供应,但其高成本的特点却使各家石油公司的保供贸易望而却步。目前我国进口LNG气源主要来自卡塔尔、澳大利亚、印度尼西亚、马来西亚等地,已锁定气量约3500亿方,但其中大部分气源是在国际油价为100美元/桶时签订的长协价格,明显高处当前现货市场价格。
具体来说,考虑运输费、各项税费,国内LNG长协合同到岸价格普遍在12$/MMBtu以上,按即时汇率(1美元=6.56人民币)计算,天然气价格达到2.62元/方,高于我国大部分地区居民用天然气的门站价。因此,对于中石油、中石化、中海油来说,用进口气为居民保供,进口LNG贸易额越多,亏损越多。以中国石油为例,自2011年起,中国石油销售进口管道天然气及LNG出现大规模的亏损,2013年亏损高达490亿元,尽管自2014年至2016年亏损幅度有所减缓,但在2017年净亏损幅度还是开始扩大,达到239亿元。
1.4天然气市场与宏观经济相脱节
尽管经历了长达十余年的改革,我国天然气市场的改革成果却并不显著。长期以来,我国天然气价格采取政府主导的管理模式,实行国家定价或国家发布指导价。天然气定价逐渐成为国家宏观经济政策、产业结构调整的强有力工具,然而却忽略了油气企业的运营成本、市场价值和能源利用效率等关键因素,价格不断背离其实际价值,导致天然气市场与我国宏观经济出现严重失调脱节。详见图2

2我国天然气市场改革进程
2.1相关政策文件梳理
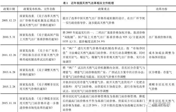
自2004年西气东输一线工程全线正式商业运营起,我国天然气市场便开启了十余年的改革之路,从上游勘探开发、中游管网输送、下游终端分配,天然气产业链进入了整体、快速的发展阶段。价格机制同样也在不断调整,笔者梳理了自2005年至今,我国颁布的各项关于天然气定价机制改革的重要文件。详见表1。

2.2天然气市场改革路径分析
2.2.1定价机制改革
通过以上政策文件的梳理可以看出,2013年以前的改革主要集中在定价机制上。2005年发布的文件开启了从出厂环节逐步提高天然气定价的改革思路,并试图与天然气的可替代能源的价格进行联动。随后几年内的出台的政策也都明确了天然气定价机制的改革思路:逐步提高天然气出厂基准价格,与地方政府建立上、中、下游的联动机制。
从具体定价方法来看,“市场净回值”法是将天然气的销售价格与由市场竞争形成的可替代能源价格挂钩,在此基础上倒扣管道运输费后确定天然气各环节价格。从“成本加成”调整为“市场净回值”法,体现了市场化的改革思路:利用价格杠杆,引导天然气资源合理配置,促进经营者增加生产、扩大进口,引导消费者合理用气、节约用气。但是“市场净回值”法同样存在着明显的缺陷,天然气出厂价由门站价减去政府指导定价的管输价倒推得出,而进口管道气价格是依照买卖双方谈判结果决定,这就可能导致进口气价高于用“市场净回值”倒推得出的出厂价,存在十分明显的价格倒挂风险,造成的损失只能由进口天然气的企业承担。
2.2.2放管结合,稳步改革
2011年,广东省和广西作为两个试点省份进行天然气定价改革,两年后才将此做法推广至全国,可以看出国家在天然气市场化改革进程中秉持着“稳”字当头的探索态度。区分存量气与增量气的改革先后更是我国天然气改革进程中的一大亮点,充分考虑在改革进程中兼顾上、中、下游各方利益,为进一步实现全面市场化打下了坚实的基础。此外,对页岩气、煤层气、煤制气、液化天然气的出厂价格实行一步到位的完全市场化。改革进程中避免“一刀切”的分步实施,既保护了各方现有利益,也给政策制定者提供了更多的实践经验,充分体现了放管结合、稳步前行的改革思路。
2.2.3居民用气改革进度相对缓慢
2018年5月之前,关于天然气改革主要针对的都是非居民用气,“居民用气暂不作调整”多次直接出现在发改委出台的文件中。一方面可以理解为市场化改革的分步实施;另一方面反映出居民用气确实是天然气改革进程的“硬骨头”。
然而2017年一场“气荒”给尘封多年的居民用气改革敲响了警钟。2018年5月的改革之前,各省市居民用气平均门站价格仅为1.4元/方,低于国内自产气成本,更是远远低于进口天然气成本,特别是我国目前采用的仍是“净成本回值”法计算天然气出厂价,这就使上游企业从国外进口天然气的积极性大大降低。更为严重的是,居民用气与非居民用气长时间保持价格倒挂现象。
从国内天然气消费结构来看,非居民用气比例远超居民用气比例:从2000年至2016年,工业用气始终保持着很高的占比;2005年之前始终维持在70%以上。随着近些年产业结构调整工业用气比例才有所下降,但也始终保持在64%以上;而居民用气的占比相对很低,峰值用气量也仅占当年天然气全部消费的21%。两者的输气管道成本存在明显的规模效应,因此消费量很高的工业用气,其单位气价应当明显低于居民用气单价才是符合市场规律的结果,但事实并不如此,价格倒挂、交叉补贴,既损害了供气厂商的利益,在供暖季下游燃气企业保供的积极性不强,又损害了用气居民的利益。我国天然气消费结构见图3。

3我国天然气市场未来发展方向
3.1居民用气实行季节差别定价
我国天然气市场对外依存逐年攀升,但市场化程度却并未随之深化,市场化改革最为重要的即是价格的市场化改革,尽管居民与非居民用气价格并轨终于在2018年落地,但这仅是市场化进程中的一步,仍有很多不完善之处,最显著的缺陷在于季节性差价政策尚未实施。
美国很早便针对居民用天然气实行了峰谷区别定价,年内气价峰值与气价低值之比最高达到2.1,近年来也始终保持约1.7,详见图4。反观我国仍未迈出峰谷差异定价这一步。

供需关系始终是市场经济中决定价格的直接因素,天然气价格同样如此。尤其是对中国这样的民用气量季节性十分明显的国家,推行季节性差价政策,在全国特别是北方地区形成灵敏反映供求变化的季节性差价体系,鼓励市场化交易。供需双方要充分利用弹性价格机制,消费旺季可在基准门站价格基础上适当上浮,消费淡季适当下浮,利用价格杠杆促进削峰填谷,鼓励引导供气企业增加储气和淡旺季调节能力。此项改革可作为我国天然气市场化改革最先进行的突破口和发力点。
3.2提高LNG接收站利用率
截至2018年3月,我国共建成LNG接收站17座(截至2019年2月,已经有21个接收站内建成-能源情报注),终端接收能力为6900万吨/年,接收站年周转率为66%。另外,预计有5座接收站将在今年内投产,预计增加LNG接受能力1020万吨/年,由此可见,现有包括预计今年投产的LNG接收站的接收规模是足够的,但LNG接收站面临的窘境却是在淡季时,LNG接收站迎来窗口期,却因为买方市场的动力不足,接收站的接收规模无法发挥储气作用;旺季时,LNG接收站又处于满负荷运转,难觅窗口期,这就导致LNG接收站的利用率多年处于较低水平。
这种冲突背后真正的原因仍是价格机制,我国传统LNG仍采用基于长期协议的“照付不议”原则,交割时的风险不言而喻,特别是价差风险传导至竞争十分激烈的下游终端,可能会造成更为严重的后果。因此,打破长期固定僵化的LNG定价模式,厘清第三方与接收站所有者的利益冲突更是提高LNG接收站利用率的关键,也是天然气市场迈向改革的重要一步。
3.3发挥储气库冬季保供能力
储气库建设仍是我国天然气市场最为薄弱的环节之一,根据国际天然气联盟(IGU)的经验测算,一旦一个经济体天然气对外依存度达到30%,则地下储气库工作气量则需要消费量超过12%。当前世界供气调峰应急储备能力平均约为10%,这一比例在发达国家为17%~27%。在中国,2017年这一比例尚不足3.4%,巨大差距可见一斑。
储气库建设滞后的主要原因仍然是价格机制。储气库建设成本和运营维护成本均较高,单位储气成本在3~6元/方。而储气库的建设主要是为了满足居民冬季供暖需求,但居民供暖价格长时间受当地政府指导价格严格限制,即使与非居民用气价格并轨之后,在不区分气源的定价原则上,储气库的成本也要明显高于终端气价,这就大大打击了建立储气库作为保供措施的企业积极性。
气价改革与储气库的建设可谓相辅相成,相互影响。只有终端销售气价与储气库的气价成本相当,储气库的建设方能有所突破,储气库才可发挥其在冬季居民保供中的重要作用。另外,储气库的建设更是缓解我国天然气对外依存度过高的良方,为确保国家能源安全具有积极作用。
3.4顺应“一带一路”倡议,充分发挥天然气交易中心作用
目前我国成立了两座天然气交易中心,即上海石油天然气交易中心和重庆油气交易中心。前者于2015年3月注册成立,2015年7月起试运行,2016年11月正式运行。后者于2017年7月注册成立,目前尚未投入运营。两座天然气交易中心主要交易品种包括管道天然气和液化天然气,交易方式均为现货交易。
除此之外,新疆克拉玛依市获准筹建新疆油气交易中心,新疆以其独特、优越的地理位置,令此交易中心项目对推进“一带一路”建设、打造丝绸之路经济带核心区、加快我国能源国际合作、能源价格市场化改革均具有重要战略意义。当前我国天然气对外依存度超过30%,通过市场化手段获取国际油气定价影响力已成为我国发展的当务之急。因此在上海交易所的原油期货落地之后,天然气交易中心也应发挥其同样重要的作用。
3.5天然气人民币落地可期
近些年中国天然气消费量、贸易量持续增长,加之人民币国际化进程不断推进,推出天然气人民币的呼声越来越高。尽管目前天然气贸易方式仍以管道气为主,但技术进步已经使LNG的运输成本逐年减小,这就使天然气的全球贸易版图迅速扩张,为天然气人民币的落地提供了基础条件。
更为重要的是,中国位于天然气产量不足但消费量很高的东亚地区,西边国家为产气大国、东边国家为用气大国,如此优越的区位优势使我国有十足的信心建立以人民币结算的天然气市场,增强国际市场话语权,打破石油美元的垄断地位,这将是我国未来天然气市场改革的捷径。